中国职业联赛财务指标:中超单个财年支出不能超过6亿元
- 发布于:2025-12-03 22:55:48
- 来源:咪咕体育直播
北京时间12月3日,中足联公布了中国足球职业联赛俱乐部财务约定指标的通知,通知中规定了各级职业联赛的单个财年支出限额。

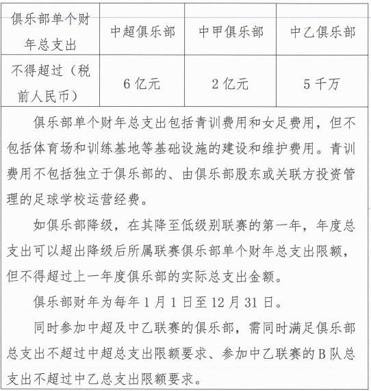
俱乐部单个财年总支出(税前):
中超俱乐部:6亿元
中甲俱乐部:2亿元
中乙俱乐部:5千万
国内球员个人薪酬限额(税前)
中超俱乐部:500万
中甲俱乐部:300万
中乙俱乐部:120万
相关资讯
- 中超 | 云南玉昆野心不小一口气敲定两位巴西新外援中超争冠新搅局者
- 中超 | 河南队本赛季通过定位球总计打入29球,位列中超所有球队之首
- 中超 | 国安场均控球率64%刷新中超纪录
- 中超 | 进球60+本赛季就有海港申花成都等6个球队也说明进攻才是王道
- 中超 | 最高规格!足协杯决赛韩国+德国裁判执法,国安3胜2平有利
- 中超 | 意外!苏亚雷斯将从亚泰正式下课!43岁的闫峰爆冷成为球队新帅
- 中超 | 转会:辽宁有意外援攻击中场,200万欧铁腰现身,疑似加盟成都
- 中超 | 【2025中超总结之云南玉昆】“小城故事”待续中
- 中超 | 中国职业联赛财务指标:中超单个财年支出不能超过6亿元
- 中超 | 还没走马上任,郑智就先迎3个坏消息,明年带领西海岸保级有点悬
最新资讯
- 英超 | 塞尔记者:姆巴佩将因腿部不适缺席欧冠对阵曼城
- 英超 | ESPN:富安健洋将与阿贾克斯签约半年,他已经准备好重返赛场
- 英超 | 阿隆索:当你执教皇马时,就已经为各种情况做好了准备
- CBA | 辽篮三外援分享同一张合照,谁先离队杯赛一胜两负,该换外援了
- 中超 | 云南玉昆野心不小一口气敲定两位巴西新外援中超争冠新搅局者
- 欧冠 | 喜讯!大连英博仅花17万人民币,就让19岁的申花锋霸提前入队
- 中超 | 河南队本赛季通过定位球总计打入29球,位列中超所有球队之首
- CBA | CBA俱乐部杯上演“齐鲁德比”,青岛男篮输球无缘淘汰赛
- NBA | 小人物也能改变命运!昔日落选秀如今已经成为了太阳的后场支柱
- NBA | 湖人狂喜!准备交易维金斯!这可是NBA总冠军前锋
